Nota Ringkas Bahasa Melayu Stpm Penggal 1

Pengajian am stpm pengajian malaysia nota ringkas pengajian am penggal 1 siri 1 konsep negara konsep negara ada sempadan ada sistem pemerintahan ada rakyat pemastautin tetap sempadan negara yang beradaulat ada sempadan yang jelas sempadan membolehkan negara yang beradaulat ditadbir dengan sistematik sempadan menentukan bidangkuasa politik ekonomi dan mobiliti sosial negara yang.
Nota ringkas bahasa melayu stpm penggal 1. 7 3 2014 8 43 malam bab 2 kemas kini terbaharu. Bagaimanapun terdapat beberapa bukti sejarah yang cuba mengaitkan asal usul bahasa melayu seperti mana berikut. Pada zaman ini pengaruh arab dan agama islam sangat giat berkembang di nusantara. Bahasa melayu bm penggal 1 satu stpm tingkatan 6.
Catatan orang china yang menyatakan bahawa sebuah kerajaan mo lo yeu mempersembahkan hasil bumi kepada raja china sekitar 644 645 masihi. Nota bahasa melayu stpm sem 1 pengajian stpm sama ada yang sedia ada atau yang baharu mengambil masa selama tiga penggal satu setengah tahun. Bahasa melayu klasik stpm sem 1 1. Nota ringkas past year bahasa melayu stpm penggal 3 nota ringkas ekspres bahasa melayu stpm penggal 3.
Pembetulan buku bahasa melayu stpm penggal 2 bab 1 kemas kini terbaharu. Jump to page. Busra hakimi alliya 2. Bm stpm penggal 1 2015 nota bm stpm bab 4.
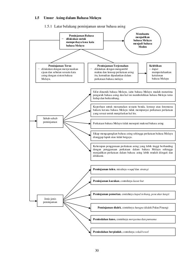
3 0 sistem bahasa melayu 3 1 fonologi sistem bahasa melayu pengenalan 1. Search inside document. Admin merupakan pelajar stpm 2018. Sijil tinggi persekolahan malaysia.
Nota pp penggal 1 bab 1. Nota ini merupakan hasil usaha sendiri semasa saya mengulang subjek bm penggal 3. Bahasa melayu bab 2 by defizah in types school work nota stpm bahasa melayu penggal 2. Ptolemy menggunakan istilah maleu kolon dalam geographike sintaxis sekitar 100 150m.
1 penggal 1 1. Sejarah dan perkembangan bahasa melayu 1 1 asal usul bahasa melayu 1 1 1 konsep melayu definisi melayu bangsa dikaitkan dengan istilah kawasan kerajaan dan antara bukti sejarah. Nota ringkas pengajian am penggal 1. 7 3 2014 12 12 tengah malam.
Bahasa melayu klasik ialah bahasa melayu yang digunakan pada abad ke 14 hingga abad ke 19. Bahasa melayu klasikdisediakan oleh. Nota bahasa melayu stpm. Asal usul perkataan melayu masih belum dapat disahkan oleh sejarawan.
Nota ringkas bahasa melayu tingkatan 6 stpm penggal 1 2 3 1. Sistem bahasa melayu terdiri. Harap nota ini mampu membantu adik2 untuk menghadapi peperiksaan nanti. Peperiksaan stpm yang sedia ada ditadbirkan pada hujung penggal ketiga manakala peperiksaan stpm yang baharu ditadbirkan sebanyak tiga kali iaitu pada setiap hujung penggal.
Maaf jika terdapat sebarang kelemahan pada nota ringkas ini.